Proto  3.2
Classes | Namespaces | Macros
Proto_Stencil.H File Reference
#include <vector>
#include <tuple>
#include <iostream>
#include <iomanip>
#include <set>
#include "Proto_Timer.H"
#include "Proto_MemType.H"
#include "Proto_Point.H"
#include "Proto_BoxData.H"
#include "Proto_Math.H"
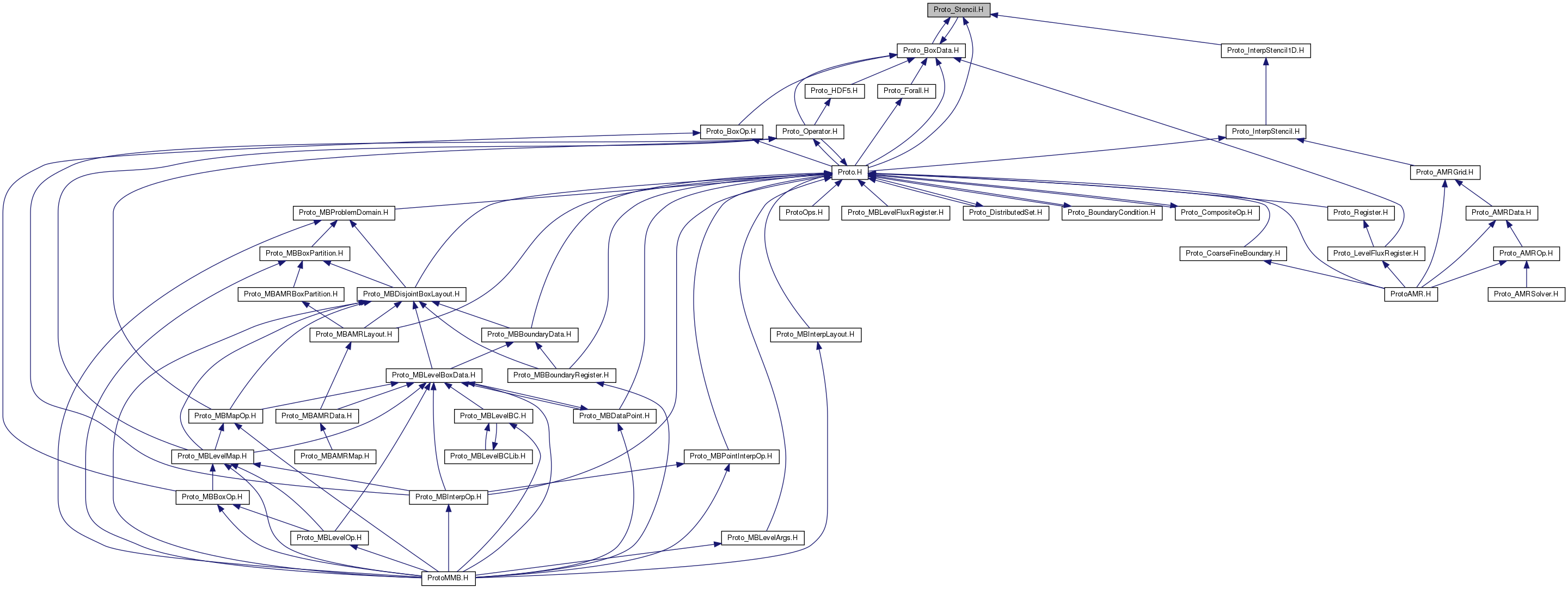
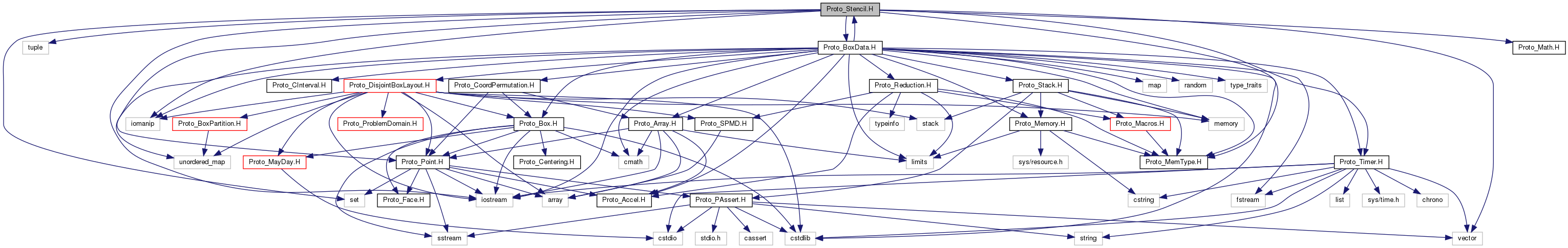
Include dependency graph for Proto_Stencil.H:
This graph shows which files directly or indirectly include this file:

Go to the source code of this file.

Classes

class  Proto::Stencil< T >
 A Linear Stencil Operation. More...
 
class  Proto::BoxData< T, C, MEM, D, E >
 Multidimensional Rectangular Array. More...
 
class  Proto::Shift
 Stencil Shift. More...
 
class  Proto::Stencil< T >
 A Linear Stencil Operation. More...
 

Namespaces

 Proto
 

Macros

#define PR_MAX_COEFFS   343
 

Functions

Non-Member Functions
template<typename T >
Stencil< T > Proto::operator* (T a_coef, Shift a_shift)
 Coefficient Shift Product "Constructor". More...
 
template<typename T >
Stencil< T > Proto::operator* (T a_coef, const Stencil< T > a_stencil)
 Scalar Multiplication of Stencil Coefficients. More...
 
template<typename T >
Stencil< T > Proto::operator- (Stencil< T > a_stencil)
 Stencil Unary Negation. More...
 
template<typename T , unsigned int C, MemType MEMTYPE, unsigned int D, unsigned int E>
BoxData< T, C, MEMTYPE, D, E > & Proto::operator|= (BoxData< T, C, MEMTYPE, D, E > &a_dest, LazyStencil< T, C, MEMTYPE, D, E > &&a_op)
 Application by Replacement. More...
 
template<class T , unsigned int C, MemType MEMTYPE, unsigned int D, unsigned int E>
BoxData< T, C, MEMTYPE, D, E > & Proto::operator+= (BoxData< T, C, MEMTYPE, D, E > &a_dest, LazyStencil< T, C, MEMTYPE, D, E > &&a_op)
 Application by Increment. More...
 

Macro Definition Documentation

◆ PR_MAX_COEFFS

#define PR_MAX_COEFFS   343